通知公告
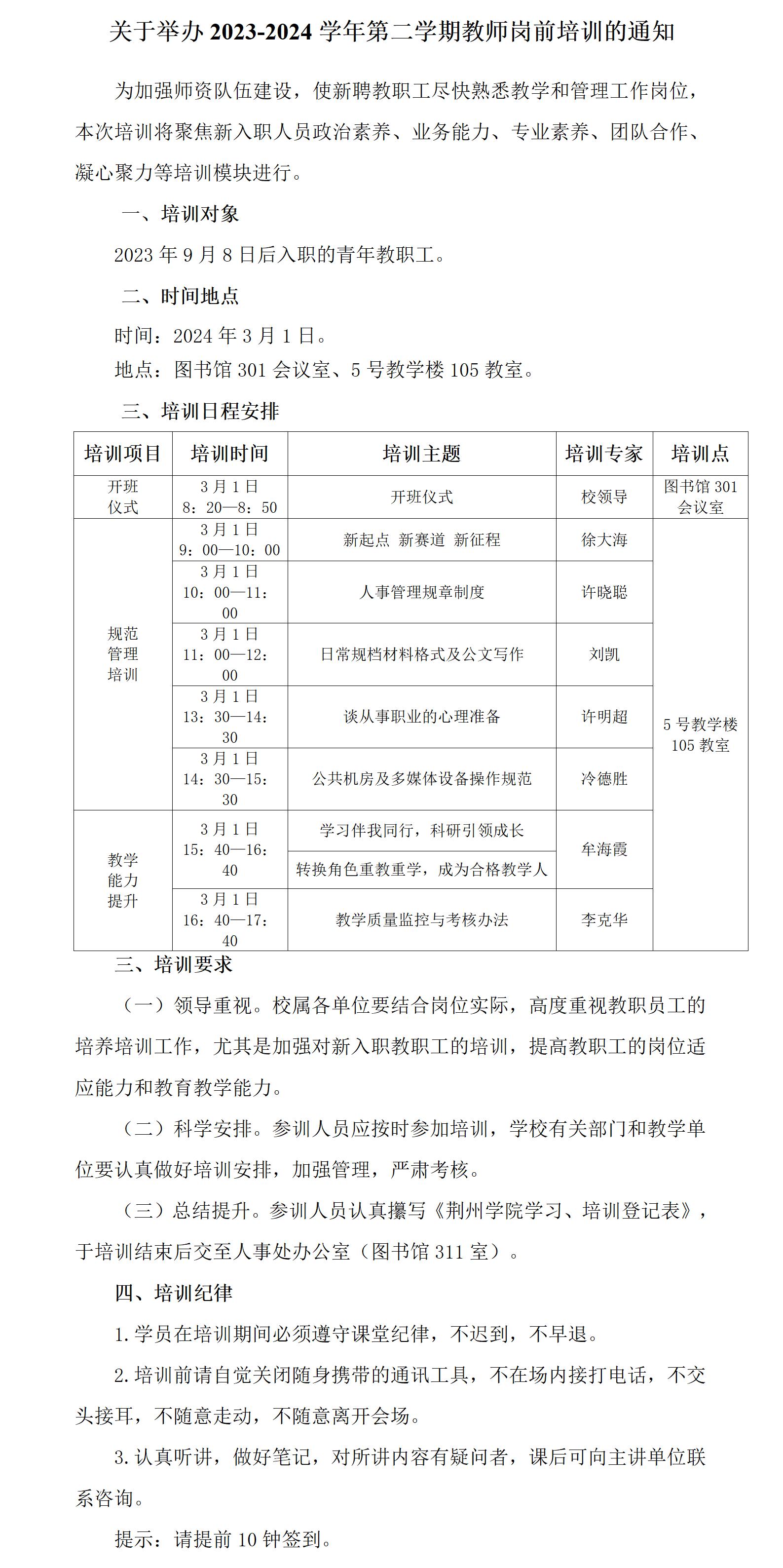
关于举办2023-2024学年第二学期教师岗前培训的通知
来源:教师发展中心
编审:
审核:
日期: 2024-02-29 10:02:58
上一篇:荆州学院关于开展2024年“湖北产业教授” 选聘工作的通知
下一篇:无


